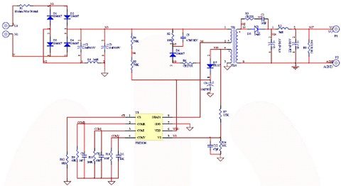
飛捷電子早年前就瞄準LED照明市場,近期推出提供基于Fairchild 公司的FSEZ1216,其是集成功率MOSFET的初級邊PWM控制器,能對低功率反激轉換器增強性能.起動電流僅為10uA, 工作電流僅為3.5mA. FSEZ1216具有恒壓(CV)和恒流(CC)控制而不需要次級反饋電路,固定的PWM屏障42kHz,并具有跳頻特性,以解決EMI問題. FSEZ1216可用作手機,無繩電話,PDA,數碼相機的電池充電器,替代線性變壓器和RCC SMPS.本文介紹了FSEZ1216 的主要特性, 功能方框圖和典型應用框圖以及5W(5V/1A)電源應用電路和所用材料清單(BOM).


近年來,由于LED制造成本持續降低,不僅其效率和亮度不斷提高,加上其原有壽命長、安全性高、發光效率高(低功率)、色彩豐富、驅動與調控彈性高、體積小、環保等特點,使得LED在一般照明市場應用得到一定程度的擴張,帶動了部分市場需求成長。
在剛結束不久的09年廣州國際照明展上,LED照明技術在室內的應用成了最大的看點。LED的優點不僅體現在發光質量方面,在其生產、制造、易用性方面都要大大超越白熾燈、熒光燈等。
1、LED元件的體積可以做的非常小,更加便于各種設備的布置和設計。
2、LED的發出的光線能量集中度很高,集中在較小的波長窗口內,純度高。
3、LED元件的壽命非常長,普遍在5萬-10萬小時之間,即使頻繁的開關,也不影響到使用壽命。
4、LED響應時間非常快,在微秒級別。
5、LED的發光指向性非常強,亮度衰減比傳統光源低很多。
6、LED在生產過程中不要添加“汞”,非常環保。
7、LED使用低壓直流電即可驅動,對使用環境要求較低。
LED發光設備的這些優點,為其在日常照明領域的廣泛應用奠定了堅實基礎。但是,一些急功近利的燈具廠商也看到了LED的發展商機,大量粗制濫造的山寨產品充斥市場,他們也打著“節能省電”的旗號誤導消費者,使用劣質LED芯片封裝低價燈具,這些產品,不僅沒有光學設計,時尚創意的成分,而且使用壽命大大降低,嚴重誤導消費者對LED這一新鮮事物的認知。LED進入尋常百姓家不是很遙遠的事情,LED行業應避免這種短視的市場行為。
良好的創意產品能為LED帶來無限增值的可能。在設計、生產LED燈具的時候多考慮光學和使用環境的因素,不僅僅要發揮其原有特色如壽命長,光色色溫的可變性外,更期望能達到演色性提升,除了追求光線對人及物種無傷害及成本降低之外,照明設計或照明產業界必須要致力推動照明環境的節能化、健康化、藝術化以及人性化。
歸根結底人們在追求光環境的進步的同時,也絕不能忘記取得環境上以及美感上的平衡以及人性的需求,并非一味的追求LED的裝設,應該要從根本上去著眼,從人與自然的角度去設想,將光與人類生活完美的結合,以創造出人與光環境的和諧共存。
如需了解更多或者獲取樣品,請登陸www.flypowers.com,或者致電:0755 8825 7825。■
來源:飛捷電子
http:www.mangadaku.com/news/2009-6/2009623165838.html
